跳转至
冲鸭冲鸭
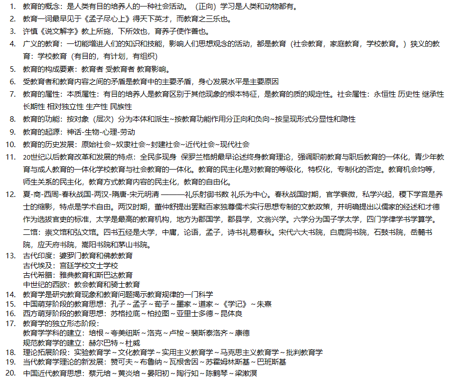
第一章:教育与教育学
正在初始化搜索引擎
李知非
Book
关于我
单机游戏
学习
旅游
记忆
随手拍
冲鸭冲鸭
李知非
Book
Book
我喜欢的
关于我
关于我
我
单机游戏
单机游戏
塞尔达传说:旷野之息
异度神剑决定版
泰坦陨落2
狙击精英4
生化奇兵无限
鼠疫传说
学习
学习
心理学
心理学
等待更新
教育学
教育学
第一章:教育与教育学
第三章:教育目的与教育制度
第二章:教育的基本规律
第五章:课程
第四章:教师与学生
教育心理学
教育心理学
等待更新
错题整理
错题整理
第一章:教育与教育学
等待更新
旅游
旅游
春熙路
记忆
记忆
加速青年
柳州
流量消失器
皮卡丘
训练计划
轻蹄快马,看尽天涯花
雪
马尔克斯
随手拍
随手拍
iOS16Beta3
一些长胖的证据
做核酸
傍晚
六小六
可乐
字
黑森林
早上
流浪猫
煎饼
熊家无二炸鸡
狗窝
蓝天
蜜桃乌龙
遛弯
第一章:教育与教育学